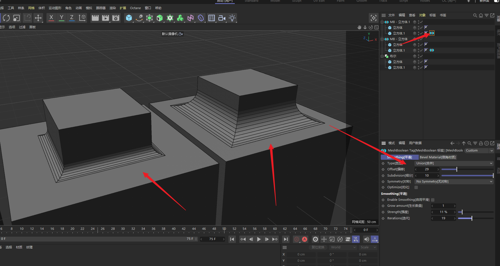
今天介绍个布尔插件叫超级布尔,与传统布尔不同的是它可以生成出倒角,不管是挖洞还是融合
并且在超级布尔的参数中可以改变倒角的大小与细分,没试过的小伙伴赶快试试哦
网站声明:如果转载,请联系本站管理员。否则一切后果自行承担。
还没有内容