C4D小技巧:选择的物体快速定位到对象所在的窗口位置
当图层太多的时候不知道具体选择的对象具体在对象窗口哪个地方的时候,一般情况下只能下拉找到所选的对象图层
点好要选择的对象,鼠标放在对象窗口按下“S”键
这样会自动跳到你选择的图层在对象窗口的位置

C4D小技巧:选择的物体快速定位到对象所在的窗口位置
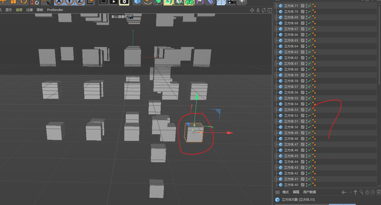
当图层太多的时候不知道具体选择的对象具体在对象窗口哪个地方的时候,一般情况下只能下拉找到所选的对象图层
点好要选择的对象,鼠标放在对象窗口按下“S”键
这样会自动跳到你选择的图层在对象窗口的位置

网站声明:如果转载,请联系本站管理员。否则一切后果自行承担。
还没有内容