C4D是一个建模软件,适合同AE一起进行设计,其完整的设计流程有:建模-灯光-材质-渲染-后期合成。
C4D几个发展方向
1. 电商设计,渲染技巧的学习,以提高图片的质感
2. 产品与广告动画,动画制作能力
3. 影视动画与栏目包装,动画制作与渲染合成,尤其需要掌握特效板块
详细可参考:C4D完整的项目制作流程究竟是怎样的? - 影视后期规划师的文章 - 知乎
https://zhuanlan.zhihu.com/p/283857337
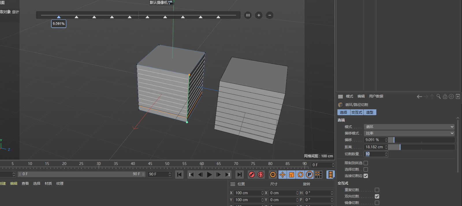
小技巧:可编辑对象,即C掉的元素该如何增加对象分段?
1. 新建一个立方体,打开显示-光影着色(线条)
2. 此时这个立方体为参数化对象,我们可以在 对象—分段,里面添加分段
3. 但若是将这个立方体C掉,变为可编辑对象,你会发现没法这样进行分段。
(对象都没了)┭┮﹏┭┮
4. 因此,我们重新新建一个立方体,直接把它C掉,右键立方体,选择循环切割
(注意,此时要选择点线面模式)
5. 然后你想切几个切几个



还没有内容